BDDK, TL ticari kredi düzenlemesine açıklık getirdi
BDDK, 15 milyon TL'den fazla döviz varlığı olan şirketlere TL ticari kredi verilmemesine ilişkin düzenlemeye ilişkin yeni bir açıklama daha yayınladı.
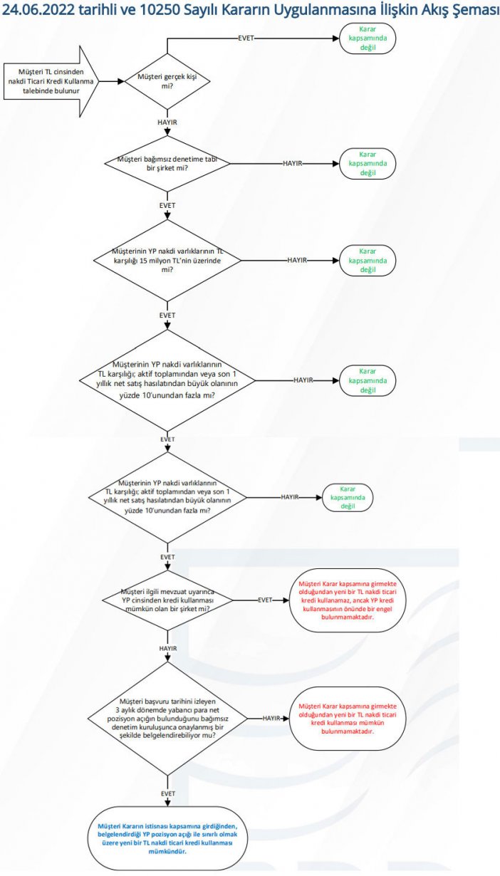
DÜNYA GAZETESİ- Bankacılık Düzenleme ve Denetleme Kurumu (BDDK) TL kredi kullanılması için döviz varlığına getirdiği sınıra açıklık getirdi. BDDK, yeni düzenlemenin nasıl işleyeceğini şemayla anlattı.

Bilindiği üzere Kurumumuz tarafından daha önce bankalara, kredilerin kullandırım amacına uygun olmayan işlemlerin gerçekleştirilmesinde kullanılmasının engellenmesi için azami özenin gösterilmesi yönünde talimatlar verilmişti. Ancak bazı şirketlerin, Döviz borcu ya da döviz yükümlülüğü olmamasına hatta döviz pozisyon fazlası bulunmasına rağmen, TL kredi kullanarak döviz alımı gerçekleştirdikleri ve döviz pozisyonu tuttukları görülmüştür. Yani üretime, istihdama, yatırıma gitmesi gereken uygun koşullu TL ticari kredi kaynakları, gerçek bir ihtiyaç olmadığı halde bazı şirketlerce döviz alımı amacıyla kullanılmaya devam etmektedir.
Bu itibarla, finansal istikrarın güçlendirilmesi ve kaynakların daha verimli ve üretken alanlarda kullanılarak kredi sisteminin etkin bir şekilde çalışmasını ve kredilerin amacına matuf bir şekilde kullanılmasını sağlamak amacıyla gerekli görülen bir makro ihtiyati tedbir olarak 24.06.2022 tarihli ve 10250 sayılı Kurul Kararı(Karar) alınmıştır.
Bu çerçevede, Kararın uygulanmasına ilişkin yaşanabilecek tereddütlerin giderilmesi bakımından aşağıdaki açıklamaların yapılmasında fayda görülmüştür:
Karar Kapsamına Dahil Olma Şartları ve Kapsama Dahil Olunmayan Haller:
- 1. 660 sayılı Kanun Hükmünde Kararname ve ilgili düzenlemeler uyarınca bağımsız denetime tabi bir şirket(Şirket) olması,
- 2. Şirketin YP nakdi varlıklarının (altın dahil, efektif döviz ile bankalardaki YP mevduatın) TL karşılığının 15 milyon TL’nin üzerinde olması,
- 3. Şirketin YP nakdi varlıkların TL karşılığının; aktif toplamından veya son 1 yıllık net satış hasılatından büyük olanının yüzde 10’unu aşması.
Herhangi bir şirketin bu Karar kapsamına girebilmesi yukarıdaki her 3 şartın birden sağlanması gerekmektedir.
1. şartın sağlanmaması halinde, yani bir şirketin ilgili mevzuat uyarınca bağımsız denetime tabi bir Şirket statüsünde olmaması durumunda söz konusu şirket bu Karar kapsamına girmeyecektir.
1.şart sağlanmasına rağmen, 2.şartın sağlanmaması halinde de, yani bir Şirketin YP nakdi varlıklarının TL karşılığının 15 milyon TL’yi geçmemesi durumunda da kredi kullandırılmasına ilişkin herhangi bir kısıtlama olmayacaktır.
1. ve 2. şart sağlanmasına rağmen, Şirketin YP nakdi varlıklarının TL karşılığının, Şirketin aktif toplamının ya da son 1 yıllık satış hasılatının(büyük olan baz alınacaktır) yüzde 10’unu aşmaması halinde de kredi kullandırılmasına ilişkin herhangi bir kısıtlama olmayacaktır.
Yani yukarıda da belirtildiği üzere, bu sınırlamaya tabi olmak için yukarıdaki her 3 şartın da birlikte sağlanması gerekmektedir.
Diğer taraftan, söz konusu Karar kapsamına gerçek kişiler ile gerçek kişi Şirket ortakları da girmemektedir.
Kredi Kullandırım Sınırlamasından İstisna Tutulacak Haller
Yukarıdaki 3 şartın birden sağlanması nedeniyle kredi kullandırım sınırlaması kapsamına giren ancak Türk Parası Kıymetini Koruma Hakkında 32 sayılı Karar ve ilgili mevzuat uyarınca YP cinsinden kredi kullanması da mümkün olmayan Şirketlerin, krediye başvurduğu tarihten itibaren 3 aylık dönem içinde yabancı para net pozisyon açığının bulunduğunu bağımsız denetim kuruluşunca onaylanmış şekilde tespit ettirerek bankaya sunmaları halinde; yalnızca başvuru tarihini izleyen 3 aylık dönemdeki pozisyon açığı ile sınırlı olmak kaydıyla bu Şirketlerin de TL cinsinden nakdi ticari kredi kullanabilmeleri mümkündür.
Bu istisnadan yararlanacak Şirketler için bakılacak kriter, yabancı para pozisyon açığının bulunması yani önümüzdeki herhangi bir 3 aylık dönemde yapancı para borçlarının(yükümlülüklerinin) yabancı para varlıklarından fazla olması durumudur.
Böyle bir durum söz konusu ise, YP yükümlüklerin YP varlıklarından fazla olduğu tutar kadar bu Şirketlere de TL cinsinden nakdi ticari kredi kullandırılabilecektir.
Karar kapsamına dahil olan ve olmayan YP nakdi varlıklar
Kararda da belirtildiği üzere YP nakdi varlıklar kapsamına Şirketlerin altın da dahil olmak üzere efektif dövizleri ile bankalardaki YP mevduatları dahil olup, Şirketlerin yurt içi yerleşiklerce YP cinsinden ihraç edilmiş menkul kıymetler ve Eurobond gibi borçlanma araçlarından oluşan diğer parasal varlıkları Kararda belirtilen YP nakdi varlıklar kapsamına girmemektedir. Ancak Şirketlerin, yurt dışı yerleşiklerce YP cinsinden ihraç edilmiş menkul kıymetler ve hisse senetleri ile yurt dışı yerleşiklerle yapılan ters repo gibi diğer parasal varlıkları da Karar kapsamındaki YP nakdi varlık tutarının hesaplamasına dahil edilecektir.
Kapsamın Belirlenmesinde Kullanılacak Bilgi ve Belgeler
Bir Şirketin Karar kapsamında olup olmadığı, bu Şirketin YP nakdi varlık toplamı ile bağımsız denetimden geçmiş en güncel finansal tabloları uyarınca aktif toplamı ve son 1 yıllık net satış hasılatının bağımsız denetim kuruluşu tarafından onaylanarak belgelendirilmesi suretiyle belirlenecektir. Konsolide finansal tablo hazırlama yükümlülüğü bulunan Şirketler için bu değerlendirme konsolide bilanço üzerinden yapılacaktır.
Kapsama Dahil Olmayan Şirketlerin Durumu
YP nakdi varlıklarının TL karşılığı 15 milyon TL’yi aşmayan Şirketler Karar kapsamındaki kredi sınırlamasına dahil olmayacaktır. Ancak, bu
Şirketlerin kredi başvuru tarihi itibarıyla,
- Mevcut YP nakdi varlıkları ile en güncel finansal tablolarına göre aktif toplamını ve son 1 yıllık net satış hasılatını bağımsız denetim kuruluşuna tespit ettirmeleri,
- Kullanacakları kredinin vadesi boyunca YP nakdi varlıklarının TL karşılığının 15 milyon TL’yi aşmayacağını ya da aşsa bile aktif toplamından ya da son 1 yıllık net satış hasılatından büyük olanının yüzde onunu geçmeyeceğini beyan ve taahhüt etmeleri,
- Söz konusu beyan ve taahhüdün banka tarafından kontrolünün sağlanmasını teminen Şirketlerin her ayın ilk 10 iş günü içinde bir önceki ay sonu bilançosuna göre YP nakdi varlıklarının, aktif toplamının ve bir önceki ay sonu itibarıyla son 12 aylık net satış hasılatının güncel değerini bankaya iletmeleri gerekmektedir.
Bu kapsamda Şirketlerden alınacak beyan ve taahhütler için bu aşamada Kurumumuzca
standart bir form bildirilmeyecek olup, 15.06.2022 tarihli ve 53262 sayılı talimat yazımızda da belirtildiği üzere kredinin amacına uygun kullanıldığının takibine yönelik olarak, mümkün olduğu ölçüde kredi müşterilerinden belge temin edilmesi, “kredinin amacına uygun kullanıldığının tespitine ve takibine yönelik her türlü bilgi ve belgeyi talep edilmesi halinde bankaya ibraz edeceğine yönelik” taahhütname alınması ve/veya sözleşmelerin bu kapsamda güncellenmesi ve iş süreçlerinin buna uygun hale getirilmesi bankaların sorumluluğundadır.
Sınırlama Kapsamına Giren Ticari Kredi Türleri ve Mevcut Kredi Limitlerinin Durumu: Kararda ve yukarıda belirtilen her 3 şartı da sağlayan şirketler için, Karar tarihinden sonra kullandırılacak, TL cinsinden her türlü nakdi ticari kredi sınırlama kapsamına girmektedir.
Rotatif, kredili mevduat hesabı (KMH) veya kurumsal kredi kartları gibi kredi işlemleri
yoluyla, Karar tarihinden itibaren gerçekleşecek nakdi ticari TL kredi kullandırımları için
her ay sonunda yapılacak bakiye artışı hesaplaması yeni kullandırım olarak kabul
edilecek ve her ay sonundaki hesaplama tarihinden önceki ay sonuna göre bakiye artışı
olması durumunda, ay sonu itibariyle yapılacak bu hesaplamaya kadar ilgili ticari kredi
müşterisinin Kararda belirtilen bağımsız denetim kuruluşu onaylı belgeleri bankaya
tevsik etmesi gerekecektir. Gecelik kredilerde de her ay sonunda yapılacak hesaplama
tarihi itibariyle bakiye risk tutarı bulunması durumunda, ay sonu itibariyle yapılacak bu
hesaplamaya kadar ilgili ticari kredi müşterisinin Kararda belirtilen bağımsız denetim
kuruluşu onaylı belgeleri bankaya tevsik etmesi gerekmektedir. Ay sonunda kredi
müşterisinin; rotatif, KMH veya kurumsal kredi kartları için bakiye artışının bulunması;
gecelik krediler için ise risk tutarının bulunması halinde ve tevsik edilen belgeler
çerçevesinde ilgili sınırlama kapsamına girdiğinin tespit edilmesi durumunda, söz
konusu müşterilere limit boşluğu olsa dahi yukarıda belirtilen türlerde(rotatif, KMH,
kurumsal kredi kartı, gecelik krediler gibi) TL cinsinden yeni bir nakdi ticari kredi
kullandırılmaması gerekmektedir.
Bu kapsamda, Karar tarihinden önce müşterilere tahsis edilmiş limitler doğrultusunda
kullandırılacak rotatif nitelikli krediler ile KMH, kurumsal kredi kartları ve gecelik krediler
için uygulama yukarıda belirtildiği şekilde yapılacaktır. Dolayısıyla 27 Haziran 2022
tarihiyle başlayan hafta içinde vadesi dolacak, yenilenecek bu tür krediler için ilgili
müşterilerin gerekli belgeleri bu ay sonunda yapılacak hesaplamaya kadar ve yalnızca
önceki ay sonuna göre bakiye artışı gerçekleşmiş ise tamamlaması gerekmektedir. Karar
tarihinden önce kredi başvurusu yapılarak sözleşmesi akdedilmiş ancak henüz
kullandırımı yapılmamış ve yalnızca 27 Haziran 2022 tarihiyle başlayan hafta içinde
kullandırımı yapılacak olan spot nitelikli TL cinsinden nakdi ticari krediler için ise
herhangi bir ilave kontrol yapılmasına gerek bulunmamakta olup, ilgili krediler
Karar’dan etkilenmeyecektir.
Doğrudan Borçlandırma Sistemi (DBS) gibi gayri nakdi krediler, nakdi krediye
dönüşmediği sürece Karar kapsamında değildir.
Diğer taraftan, Kredilerin Sınıflandırılması ve Bunlar İçin Ayrılacak Karşılıklara İlişkin Usul
ve Esaslar Hakkında Yönetmelik uyarınca ya da 5411 sayılı Bankacılık Kanununun Geçici
32 nci maddesi uyarınca Karar tarihinden sonra yeniden yapılandırılan krediler, yeni
kullandırım olarak değerlendirilmeyecektir. Ancak yeniden yapılandırma kapsamında olmayan ve Karar tarihinden sonra sözleşme koşullarının değiştirilmesi suretiyle yenilenen ya da mevcut kredilerin kısmen veya tamamen yeniden finanse edilmesi için kullandırılan kredilerin yeni kullandırım olarak değerlendirilmesi gerekmektedir.
Şirketlerin Bağımsız Denetime Tabi Olup Olmama Durumu: Bir şirketin bağımsız
denetime tabi olup olmadığı 660 sayılı Kanun Hükmünde Kararname, 6102 sayılı Türk
Ticaret Kanununun 397 nci maddesi uyarınca kararlaştırılmış olan 2018/11597 sayılı
Bakanlar Kurulu Kararı ve ilgili diğer mevzuata göre belirlenmektedir. Bankaların Kredi
İşlemlerine İlişkin Yönetmeliğin “hesap durumu olarak kabul edilecek belgeler” başlıklı
9 uncu maddesi uyarınca da bankalar söz konusu mevzuat çerçevesinde bir şirketin
bağımsız denetime tabi olup olmadığını belirlemekte olup, bu hüküm uyarınca bir
şirketin bağımsız denetime tabi olup olmadığı bankalarca bugüne kadar nasıl
belirlendiyse, söz konusu Karar uyarınca da aynı şekilde belirlenmeye devam edilecektir.
Kararda Belirtilen “En Güncel Finansal Tabloların”: Kararda belirtilen “en güncel
finansal tablolar” ifadesi ile Kamu Gözetimi, Muhasebe ve Denetim Standartları Kurumu
tarafından yayımlanan muhasebe ve finansal raporlama standartları çerçevesinde
konsolide finansal tablo hazırlama yükümlülüğü bulunanlardan konsolide; konsolide
finansal tablo hazırlama yükümlülüğü bulunmayanlardan konsolide olmayan; aynı
standartlara uygun olarak hazırlanıp Kamu Gözetimi, Muhasebe ve Denetim
Standartları Kurumu tarafından yetkilendirilmiş bağımsız denetim kuruluşlarınca
denetlenmiş en güncel finansal tablolar kastedilmektedir.
Bağımsız Denetim Kuruluşlarınca Onaylanmak Suretiyle Tevsik Edilmesi Gereken
Belgelerin Hazır Olmaması Durumu:
Karar tarihinden sonra yapılacak kredi başvuru tarihi itibariyle, bağımsız denetim kuruluşlarınca YP nakdi varlıkları toplamı henüz tespit edilmemiş ya da bağımsız denetim kuruluşlarınca denetlenmiş güncel finansal tabloları hazır bulunmayan ya da kredi başvuru tarihini izleyen 3 aylık dönem itibariyle YP net pozisyon açığı bağımsız denetim kuruluşlarınca henüz tespit edilmemiş olan Şirketlerin, bağımsız denetim sürecinin başlatıldığını ilgili bankaya belgelendirmesi ve YP nakdi varlıkları toplamının, aktif toplamının, bir önceki ay sonu itibarıyla son 12 aylık net satış
hasılatının ve başvuru tarihini izleyen 3 aylık dönem itibariyle YP net pozisyon açığının
güncel değerini ilgili bankaya beyan etmesi ve bu beyana göre yapılacak değerlendirme
çerçevesinde söz konusu şirketin Karar kapsamındaki kredi kullandırım sınırlamasına
girmemesi kaydıyla, söz konusu Şirketlere TL cinsinden yeni bir nakdi ticari kredi tahsisi
yapılması mümkündür.
Söz konusu Şirketlerin bağımsız denetim sürecinin başlatıldığını ilgili bankaya beyan
etmesine rağmen kredi tahsisinden sonraki 1 ay içerisinde bağımsız denetim kuruluşlarınca denetlenmiş güncel finansal tabloları ile bağımsız denetim kuruluşunca onaylanması ve tespit edilmesi gereken diğer bilgi ve belgeleri bankaya tevdi etmemesi ya da tevdi ettiği bilgi ve belgelere göre Şirketin Karar kapsamındaki kredi sınırlamasına dahil olması gerektiğinin anlaşılması halinde, ilgili banka tarafından bu Şirketlere TL cinsinden hiçbir yeni nakdi ticari kredi kullandırılmaması ve bu durumun ivedilikle Kurumumuza bildirilmesi gerekmektedir.
Hesaplamalarda Kullanılacak Döviz Kuru
YP nakdi varlıkların TL karşılığının hesaplanmasında hesaplama tarihine ait TCMB döviz alış kuru kullanılacaktır.
Bankalarca Kuruma Yapılacak Raporlamalar
Karar kapsamında Kurumumuza yapılacak raporlamalara ilişkin gerekli raporlama formu ve formatı en kısa sürede Kurumumuzca bankalara duyurulacaktır.
Bankalarca ve Şirketlerce Dikkat Edilecek Diğer Hususlar
Şirketlerin TL kredi talebi öncesi, fiktif işlemlerle borç kaydı yaratma ya da muvazaalı diğer işlemler yoluyla Kararın etrafından dolanmaya yönelik uygulamalara tevessül etmemeleri bakımından
bankaların müşterilerini uyarması ve her bankanın, müşterilerinin bu tür dolanma
amaçlı YP varlık transferi gerçekleştirip gerçekleştirmediklerini kendi bankaları özelinde
kontrol etmeleri ve böyle bir tespitte bulunmaları halinde ivedilikle Kurumumuza bilgi
vermeleri gerekmektedir. Diğer taraftan, Kararın etrafından dolanılması veya etkisiz
hale getirilmesine yönelik bu şekildeki yanıltıcı ve muvazaalı işlemler gerçekleştirmek
suretiyle bankalarca tahsis edilmemesi gereken bir kredinin açılmasını sağlayanlar
hakkında gerekli yasal işlemlerin yapılabileceği de tabiidir.
Ayrıca, Şirketlerin kredi kullandırımı öncesi bankalara verecekleri beyan ve taahhüdün
bankalarca kontrolünün sağlanmasını teminen her ayın ilk 10 iş günü içinde bankalara
iletecekleri bilgi ve belgelere göre ya da kredi başvuru tarihi itibariyle hazır
bulunmaması nedeniyle kredi tahsisinden sonraki 1 ay içerisinde bağımsız denetim
kuruluşunca onaylanarak bankaya sunulması gereken bilgi ve belgelere göre Karara
uymadığı tespit edilen veya kredi tahsisinden sonraki 1 ay içerisinde bağımsız denetim
kuruluşunca onaylanması ve tespit edilmesi gereken bilgi ve belgeleri bankaya tevdi
etmeyen Şirketler hakkında da ilgili banka tarafından ivedilikle Kurumumuza bilgi
verilmesi gerekmektedir.
Bankaların söz konusu Kararın etkin bir şekilde uygulanması açısından gerekli özeni
göstermeleri ve Kararda açıkça belirtilmemiş olsa bile söz konusu Kararın ruhuna uygun
olmayan işlemlerin gerçekleştirildiğini tespit etmeleri halinde Kurumumuza gerekli
bilgilendirmeleri yapmaları ve Karar kapsamında Kurumumuzca talep edilecek
raporlamaların doğru ve zamanında yapılmasına dikkat etmeleri gerekmektedir


Türkçe karakter kullanılmayan ve büyük harflerle yazılmış yorumlar onaylanmamaktadır.